Architecture Weekly Issue #186. Articles, books, and playlists on architecture and related topics. Split by sections, highlighted with complexity: 🤟 means hardcore, 👷♂️ is technically applicable right away, 🍼 - is an introduction to the topic or an overview. Now in telegram and Substack as well.
Highlights
How Complex Systems Fail 🍼
When the AWS outage happened someone shared on X this gem: 20 truths about complex systems and how they fail. Catastrophes requiring multiple failures, roles of humans, new forms of failures and many more.
#distributedsystems
Replication redefined 👷♂️
Datadog started with traditional PostgreSQL database only to realize their milliseconds query grew to 7 seconds plus. Logically they extracted the data for such queries in a denormalized storage, but after another round of growth they required automation for such replication. Leveraging Kafka, Debezium and surprisingly Temporal they build an entire replication machine.

#performance #cdc
Taurus Database: Fast, Available and Frugal in the Cloud 🤟
Traditional databases design around local setups: compute & storage exist on one machine. Trying to satisfy the durability and availability requirements make those solution inefficient and costly asking for a new design. Meet Taurus: disaggregated MySQL-based cloud database. What does that mean? Follow a strangely clear post by Murat.

#db
Follow-Up
What competetive gaming taught me about business 🍼
Some people say gaming is a waste time - but only if you don't recognize the patterns and learn something useful. Sharing my personal experience and learning from competetive online gaming applied to business.

#gaming
Taxonomy of AI Agents 🍼
AI agents this, AI agents that... But what are the agents and what are their types? Learn abou Headless, Ambient, Durable and other types in the article by Bilgin Ibryam.

#ai
Moving tables across PostgreSQL instances 👷♂️
Google Migration Service can migrate your entire database, but what if you need only a subset of tables? This articles walks you through the approach with native replication of Postgres.
#db #migration
Architectural debt is not purely technical 🍼
Misaligned architecture causes a lot of pain. But can you imagine how much pain a misaligned enterprise architecture can be? Missing definitions, confused ownership and lack of strategy can sink any business. This is where Enterprise Architects are faciliting alignment and strategy. Read more from Frederick Vanbrabant.

#architecture
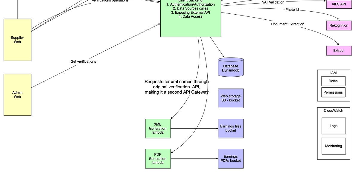
How AI transformed our Infrastructure at Supplied AI 👷♂️
AI helped us to migrate to Infrastructure-as-code at Supplied. However it didn't happen without caveats. New blog post in Architecture Weekly substack.

#iac #infrastructure #ai
Big thanks to Nikita, Constantin, Anatoly, Oleksandr, Dima, Pavel B, Pavel, Robert, Roman, Iyri, Andrey, Lidia, Vladimir, August, Roman, Egor, Roman, Evgeniy, Nadia, Daria, Dzmitry, Mikhail, Nikita, Dmytro, Denis and Mikhail for supporting the newsletter on Patreon!



